Project Charlieplexing
Wat is Charlie-Plexing?
Charlieplexing of "matrix-multiplexing met gereduceerd aantal parallelle geleiders" is een wijze van schakelen, waarbij een matrix van leds met een minimumaantal parallelle geleiders wordt aangestuurd. De techniek is genoemd naar Charlie Allen, een voorvechter van het beginsel.
Het hoofddoel is het verlagen van de productiekosten. Dit kan worden bereikt met een minimumaantal componenten met weinig pennen, die bovendien weinig montage-oppervlakte vragen. Na de komst van de goedkope microcontrollers is de relatief gecompliceerde besturing commercieel interessant geworden.
De Opdracht voor dit project
We moeten zes LED's laten branden in een patroon. Maar de zes LED's moeten worden aangestuurd met alleen 3 pins van de ATtiny 85 microcontroller. Om dit te doen moet je Charlie-plexing gebruiken. Je moet een pcb (printed circuit board) maken waar de componenten op zitten. De pcb moet je maken met de freesmachines die op school staan. Om dit project te kunnen maken moet je de programma's Fritzing en Flatcam gebruiken.
Mijn Design
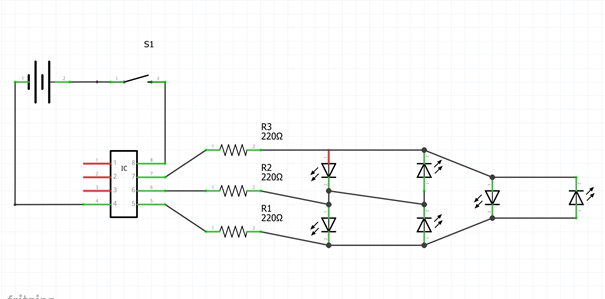
Mijn pcb design is gebaseerd op het simpele schema onderaan. Ik heb dit schema nagetekend in Fritzing. Nadat ik dit schema getekend had ging ik de componenten plaatsen in mijn pcb design. Ik heb ook een batterijhouder erbij gedaan en ook een schakelaar om de LED's aan en uit te zetten
Ik heb ook een doosje voor dit project ontworpen in Inventor en met mijn 3d printer geprint. ik heb ook een deksel gemaakt met de lasersnijder op school.
Tot nu toe heb ik de weerstanden en de houder voor de ATtiny 85 gesoldeerd de rest verwacht ik dit weekend af te hebben. Ik gebruik voor de LED's fittingen gebruikt om het extra mooi te maken. zodra ik de batterij houder heb kan ik alles afronden voor dit project
Het eindproduct
Maak jouw eigen website met JouwWeb